Building Agentic Payments with Nevermined, x402, A2A, and AP2
How agents learn to trust, transact, and settle on-chain
AI agents today can research, negotiate, and collaborate, but when it comes to handling payments, everything suddenly becomes messy. Custom logic everywhere. Fragile approval flows. No standard way to express or enforce what an agent is allowed to spend. And worst of all, no clear trust model for users.
Nevermined’s integration with x402, A2A, AP2 as well as ERC-8004 for trustless agent communication, introduces a clean, safe, programmable way for agents to make payments with real on-chain settlement. The result is a system where users stay in control, product teams gain a consistent pricing layer, and engineers no longer have to reinvent payments inside every agent workflow.
In our latest demo, a client agent purchases from a merchant agent with explicit user approval and verifiable settlement. The flow is simple, auditable, and fully interoperable.
TL;DR (Product)
AI agents shouldn’t just communicate efficiently, they should also transact safely.
Nevermined's x402 integration introduces programmable, on-chain payment permissions enforced by smart account policies.
A2A provides secure agent-to-agent messaging, AP2 expresses payment context, and x402 guarantees that agents can only spend what the user explicitly authorizes.
In the demo, a consumer agent buys from a merchant agent via on-chain settlement. Every step: request, approval, transfer, receipt is validated and enforced by protocol design.
TL;DR (Engineering)
- The client agent mints x402 access tokens using payments SDK.
- These tokens encode scoped spend permissions: plan, agent, amount, network, scheme.
- The merchant verifies and settles through Nevermined’s x402 facilitator.
- A2A transports payment-required and payment-submitted messages.
- AP2 standardizes payment metadata.
- Smart-account policies enforce the allowed spend on-chain via Nevemined.
All code is reproducible in the following demo:
https://github.com/nevermined-io/a2a-x402/blob/feat/a2a-nvm/python/examples/adk-demo/README.md
Why Agentic Payments Matter
If agents are going to participate in real commerce, they need:
- Clear, bounded permissions
- Explicit user approval aka Entitlement
- Predictable pricing
- Transparent receipts
- Guardrails that prevent overspending or unauthorized actions
Nevermined's integration of x402 provides exactly that. AP2 standardizes payment intent, A2A transports messages, and x402 enforces permissions using Nevermined’s smart account policies.
Crucially, plans, SKUs, quotas, and pricing models live in the policy layer, not in each agent’s code. Changing pricing mechanics or adding new products becomes a config update, no agent refactoring required.
Because settlement is on-chain, businesses get:
- deterministic receipts
- auditability
- finality
- reduction in payment-related integration bugs
The demo shows a subscriber agent purchasing from a merchant agent with real settlement, verification, and user-controlled permissions.
How Nevermined’s Payment Plans Differ from Standard x402
Throughout this post we refer frequently to plans and credits. To avoid confusion, it’s important to distinguish between two related but conceptually different layers:
- The x402 protocol’s built-in payment model
- Nevermined’s extended payment plans and settlement capabilities
What Is a Nevermined Payment Plan?
In the Nevermined ecosystem, a payment plan is an abstraction representing an entitlement to consume resources according to predefined business rules. These plans are defined by smart contracts and enforced via smart account policies. Typical examples include:
Credit plans: a wallet can hold a fixed number of credits that a client can spend to access services.
Subscription plans: periodic access rights for resources available for a defined billing period.
Time-based plans: access rights tied to a duration rather than a count of usage.
These payment plans are a product-level monetization construct. They encapsulate commercial terms such as quotas, renewals, expirations, and usage limits. They are not part of the base x402 protocol spec.
See What is a Payment Plan? for a more detailed explanation.
Why Nevermined Extends x402
The standard x402 flow is well-suited to pay-per-use requests, but Nevermined’s ecosystem requires broader flexibility:
- support for plans with pre-loaded credits
- periodic or recurring entitlements
- separation between purchase and usage
- programmable enforcement of consumption policies
To support these use cases, Nevermined introduces a new x402 scheme extension where the payload signed by the client contains:
- session keys representing delegated permissions representing a set of authorized on-chain actions
- allowance to burn credits or perform plan-specific interactions
This extension stays compatible with the base x402 flow, meaning the client still generates a signed x402 payment payload that the facilitator can process but allows richer settlement semantics beyond a single ERC-20 transfer.
How Nevermined, A2A, AP2, and x402 Fit Together
A2A, AP2, and x402 each solve a different part of the agent-to-agent interaction stack. Although they are often discussed together, their responsibilities are distinct. This distinction becomes even more important when introducing Nevermined’s extended x402 scheme, which supports smart-contract settlement and policy-based permissions instead of only ERC-20/EIP-3009 transfers.
A2A - Communication & Transport Layer
A2A provides the message delivery mechanism between agents. It handles:
- structured message formats
- routing between client/merchant agents
- request/response semantics
- reliability and transport guarantees
AP2 - Payment Intent Layer
AP2 defines how agents express that a payment is required and how a client submits a payment authorization. It gives agents a shared vocabulary for:
- “payment-required”
- “payment-submitted”
- metadata linking the request to a purpose or resource
Importantly AP2 does not define the payment method, pricing model, amount, plan, allowances, or settlement mechanism. Those details belong to the payment scheme carried within the AP2 messages…in our case, the x402 payload.
AP2 is intentionally payment-method-agnostic. Whether agents use ERC-20 transfers, ERC-4337 operations, credit plans, or something else is left to the payment scheme.
x402 - Permission + Enforcement Layer
The x402 protocol defines how a payment authorization is represented and transported. In the standard “exact” scheme:
- the client signs an EIP-3009 authorization for an ERC-20 transfer
- the facilitator verifies and submits that transfer on-chain
In Nevermined’s integration, we extend x402 with a new scheme “smart-account”, because the standard “exact” scheme is not expressive enough for:
- credit plans
- subscription or time-based plans
- ERC-4337 delegated permissions encoded as session keys
- programmable settlement in smart contracts
Nevermined’s x402 Extension Smart-Account Scheme
The Nevermined implementation introduces an x402 scheme where the client signs:
- an EIP-712 payload
- containing one or more session keys
- each authorizing specific ERC-4337 `UserOperation`s
- representing actions like:
- redeem credits
- burn credits
- subscribe to a payment plan
- perform a pay as you go settlement
This gives x402 the ability to authorize flexible settlement behaviors rather than just ERC-20 moves.
The facilitator validates these delegated capabilities and executes them on-chain according to smart-account policies.
How They Work Together in the Demo
- A2A carries the messages (“payment-required”, “payment-submitted”)
- AP2 defines the shape of those messages, but remains agnostic to the payment model
- x402 (Nevermined extension) carries the actual payment authorization, including:
- payment plan identifier
- merchant/agent binding
- credit burn / PAYG actions
- network
- scheme (`smart-account`)
- delegated permissions
- validity window
- Facilitator verifies the authorization and executes settlement on-chain
In short:
A2A moves the messages,
AP2 defines payment intent semantics,
x402 carries the payment authorization,
and Nevermined extends x402 to support advanced on-chain settlement.
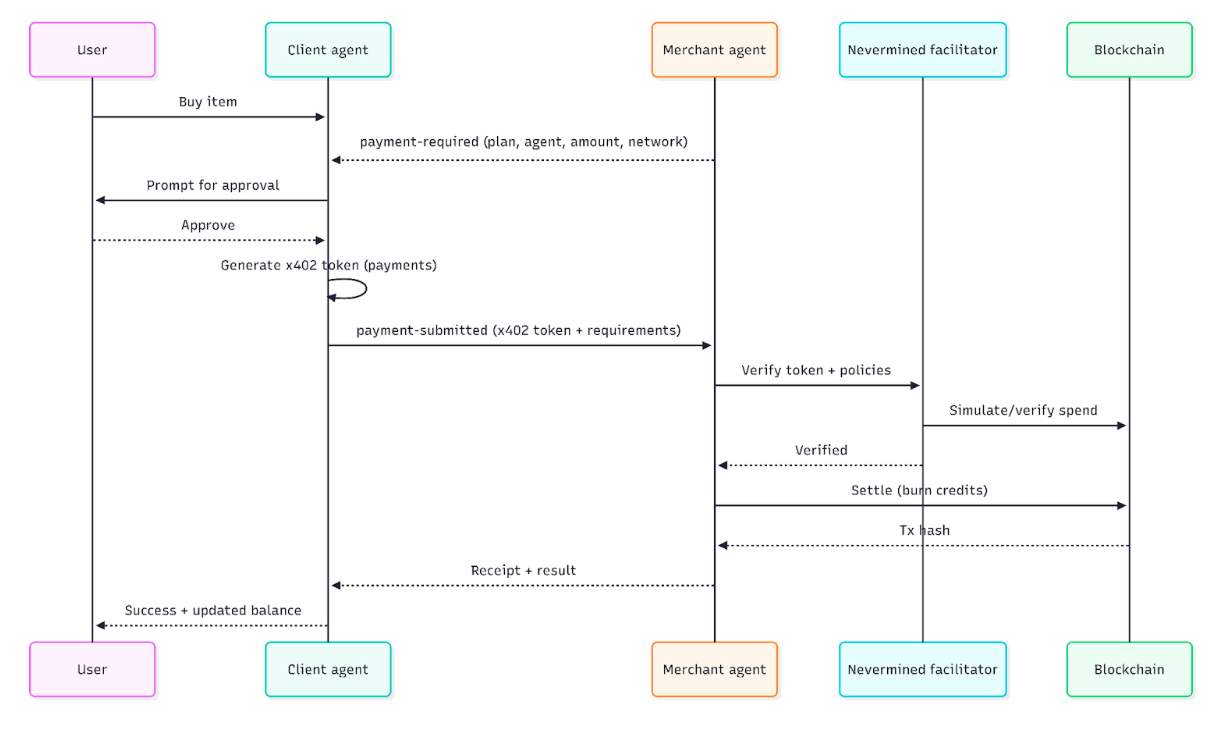
Flow Overview
The demo implements the following transaction sequence:
- The user instructs the client agent to purchase something.
- Merchant sends an AP2 `payment-required` message describing plan, amount, scheme, network.
- The client asks the user for approval.
- The user approves.
- Client generates an x402 token with allowed permissions through the Nevermined API.
- Client sends `payment-submitted` with x402 token + metadata.
- The merchant calls the Nevermined provided facilitator to verify token/policies.
- The Nevermined facilitator simulates spend and returns validation.
- Merchant settles on-chain (burns credits or deducts PAYG).
- Merchant returns receipt + transaction hash.
- Client updates the user’s balance and displays success.
You can inspect real demo transactions:
- Pay-as-you-go: https://sepolia.basescan.org/tx/0xf88cb8217505c25d8225c803332b4da6b4c18f93a51b384d4fdc0a9205512b7c
- Credits plan: https://sepolia.basescan.org/tx/0xe476f4612bd2293954f64f493f04239a7867efcbc522e00daec6732a1ce6e5f3
Sequence Diagram

The Facilitator’s Role
The facilitator is the enforcement and settlement engine for x402. It:
- validates x402 tokens
- checks smart-account policies
- simulates spend on-chain
- executes settlement (burn or deduct)
- returns canonical receipts
This enables product teams to:
- change pricing models without altering agent logic
- mix credit plans, PAYG, subscriptions, or hybrid models
- guarantee safe and predictable spending patterns
For engineering teams, the facilitator becomes the single integration point for all settlement behavior.
Smart Account Policies and x402 Permissions
Smart account policies define:
- which plans exist
- what merchants are allowed
- how many credits a token can burn
- on which chain or scheme the payment may occur
- how long permissions remain valid
For users, this means strong protection:
- no paying unauthorized agents
- no accidental overspending
- no ambiguous or hidden charges
For businesses, this means enforceable monetization with predictable guardrails.
x402 ensures these policies are not optional, they are cryptographically enforced.
Why This Pattern Scales
The architecture decouples business logic from payment logic:
- A2A: communication
- AP2: intent semantics
- x402: permissions
- Nevermined Facilitator: verification and settlement
This modularity ensures:
- monetization evolves independently from agent capabilities
- agents can interoperate across ecosystems
- safety and consent become core features, not add-ons
- enterprise guardrails become programmable
This is the foundation for AI Commerce: agents that transact deliberately, safely, and verifiably.
Try the Demo
Explore the full implementation here:
👉 https://github.com/nevermined-io/a2a-x402/blob/feat/a2a-nvm/python/examples/adk-demo/README.md
The repo includes:
- agent setup
- environment configuration
- x402 token generation
- facilitator verification
- AP2 messaging
- real Base Sepolia settlement
- logs, diagrams, and examples
Nevermined x402 Pay as you go demo
Nevermined x402 Credits demo
Scaling Beyond the Demo
With this pattern, agents can:
- Subscribe to services
- Charge for compute, data, expertise, etc.
- Orchestrate multi-agent workflows requiring payments
- Enforce enterprise-level budget controls
- Operate in marketplaces with trusted settlement
It unlocks a new category: agentic commerce.
Key Takeaways
- Agents need safe, programmable ways to transact.
- x402 + Nevermined provides enforceable permissions and user-controlled spending.
- A2A / AP2 standardize communication and payment intent.
- Smart account policies act as a product-level control plane.
- The facilitator ensures verification and settlement are secure and final.
- The pattern is modular, interoperable, and ready for real-world agent commerce.
References
- payments-py SDK
- a2a-x402 demo README
- x402 facilitator concept
- Nevermined x402 integration notes
- Nevermined + x402 positioning
- ERC-8004: Trustless Agents
- Ethereum Magicians ERC-8004: Trustless Agents


